菜单
新闻动态
新闻头条
公司新闻
媒体关注
锲而不舍落实中央八项规定精神
树立和践行正确政绩观学习教育
法治云锡
百年云锡
云锡概况
愿景使命
组织架构
社会责任(ESG)
百年瞬间
云锡之歌
员工风采
云南锡博物馆
云锡博物馆参观预约
信息公开
基本信息
企业领导管理信息
企业经济运行情况
重组与资本运营
企业经营业绩考核
公示公告
主营业务
绿色智慧矿山
先进制造
精深加工&新材料
创新&数字化
主营产品
联系我们
公司新闻
首页
>
新闻动态
>
公司新闻
> 正文
公司新闻
新闻头条
公司新闻
媒体关注
锲而不舍落实中央八项规定精神
树立和践行正确政绩观学习教育
法治云锡
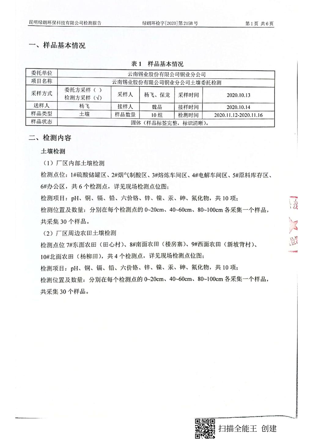
云南锡业股份有限公司铜业分公司土壤检测报告(2020年)公示
来源:
作者:樊有琪
编辑:樊有琪
发布时间:2021-01-04
阅读数:
分享到:
云南锡业股份有限公司铜业分公司土壤检测报告(2020年)公示
上一条:云锡集团马拉格矿业有限责任公司锡铜矿采矿项目公示
下一条:云南锡业股份有限公司关于锡冶炼异地搬迁升级改造项目(变更)调试报告的公示
附件【
云南锡业股份有限公司铜业分公司土壤检测报告(2020年).pdf
】已下载
次