
11月25日,由云南省委组织部、云南省委党校(云南行政学院)、云南省党建研究会联合举办的首届云岭党建论坛在昆明举办。本次论坛主题为“学习贯彻党的二十大精神,共谋云南党建高质量发展”,是云南省委学习宣传贯彻党的二十大精神的重要举措。
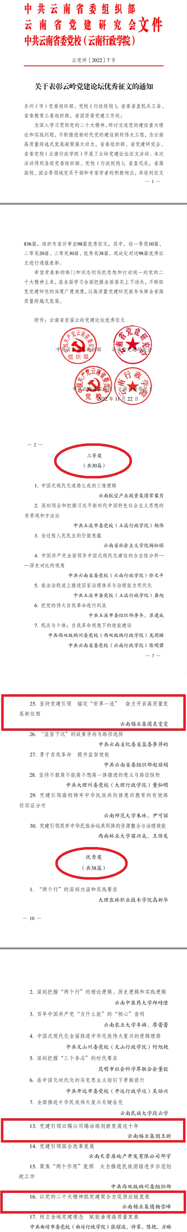
为深入学习贯彻党的二十大精神,研讨交流党的建设重大理论和实践问题,不断推进新时代党的建设新的伟大工程,为云南高质量跨越式发展凝聚强大动力,省委组织部、省党建研究会、省委党校(云南行政学院)开展了云岭党建论坛征文活动。云锡投稿作品从各级党委组织部、党校(行政院校)、省直机关、省属高校、国企等领域党员干部和专家学者的征文836篇中脱颖而出,云锡职工吴雯雯撰写的《坚持党建引领 锚定“世界一流” 奋力开启高质量发展新征程》获三等奖,云锡职工王新撰写的《党建引领云锡公司锡冶炼创新发展这十年》和杨雪峰撰写的《以党的二十大精神抓党建聚合力促供应链发展》获优秀奖。
此次论坛征文经过初评推荐、匿名评审、专家会商,共评选出一等奖10篇、二等奖20篇、三等奖30篇、优秀奖38篇。
责任编辑:陈 雍
审核:李 沛
