菜单
新闻动态
新闻头条
公司新闻
媒体关注
锲而不舍落实中央八项规定精神
树立和践行正确政绩观学习教育
法治云锡
百年云锡
云锡概况
愿景使命
组织架构
社会责任(ESG)
百年瞬间
云锡之歌
员工风采
云南锡博物馆
云锡博物馆参观预约
信息公开
基本信息
企业领导管理信息
企业经济运行情况
重组与资本运营
企业经营业绩考核
公示公告
主营业务
绿色智慧矿山
先进制造
精深加工&新材料
创新&数字化
主营产品
联系我们
媒体关注
首页
>
新闻动态
>
媒体关注
> 正文
媒体关注
新闻头条
公司新闻
媒体关注
锲而不舍落实中央八项规定精神
树立和践行正确政绩观学习教育
法治云锡
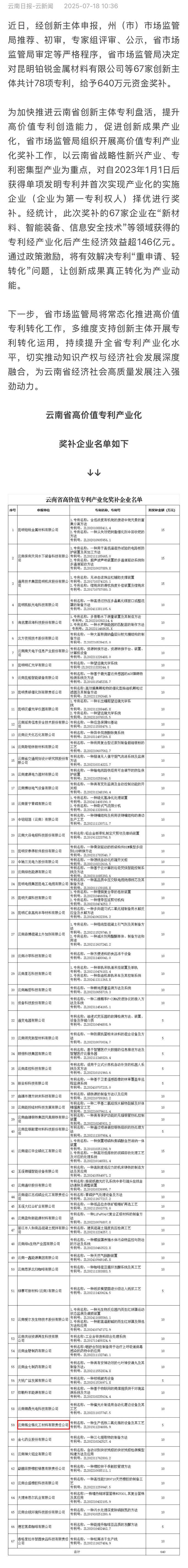
云南日报-云新闻:共640万元!云南这些企业获奖补→
来源:
作者:
编辑:陈雍
发布时间:2025-07-21
阅读数:
分享到:
来源:云南日报-云新闻
(
ynrb
)
上一条:新华网:华联锌铟精心组织劳动竞赛 推动选矿车间各项工作提质增效
下一条:金融界:云南华联锌铟取得无动力矿浆分配器专利,保证矿浆分配器的正常运行