菜单
新闻动态
新闻头条
公司新闻
媒体关注
锲而不舍落实中央八项规定精神
法治云锡
百年云锡
云锡概况
愿景使命
组织架构
社会责任(ESG)
百年瞬间
云锡之歌
员工风采
云南锡博物馆
信息公开
基本信息
企业领导管理信息
企业经济运行情况
重组与资本运营
企业经营业绩考核
公示公告
主营业务
绿色智慧矿山
先进制造
精深加工&新材料
创新&数字化
主营产品
联系我们
公示公告
首页
>
信息公开
>
公示公告
> 正文
公示公告
基本信息
企业概况
领导班子成员介绍
组织管理架构
企业内部机构职能责任及负责人信息
主要子企业基本信息
企业领导管理信息
履职待遇
企业经济运行情况
重组与资本运营
企业经营业绩考核
工资总额信息
公示公告
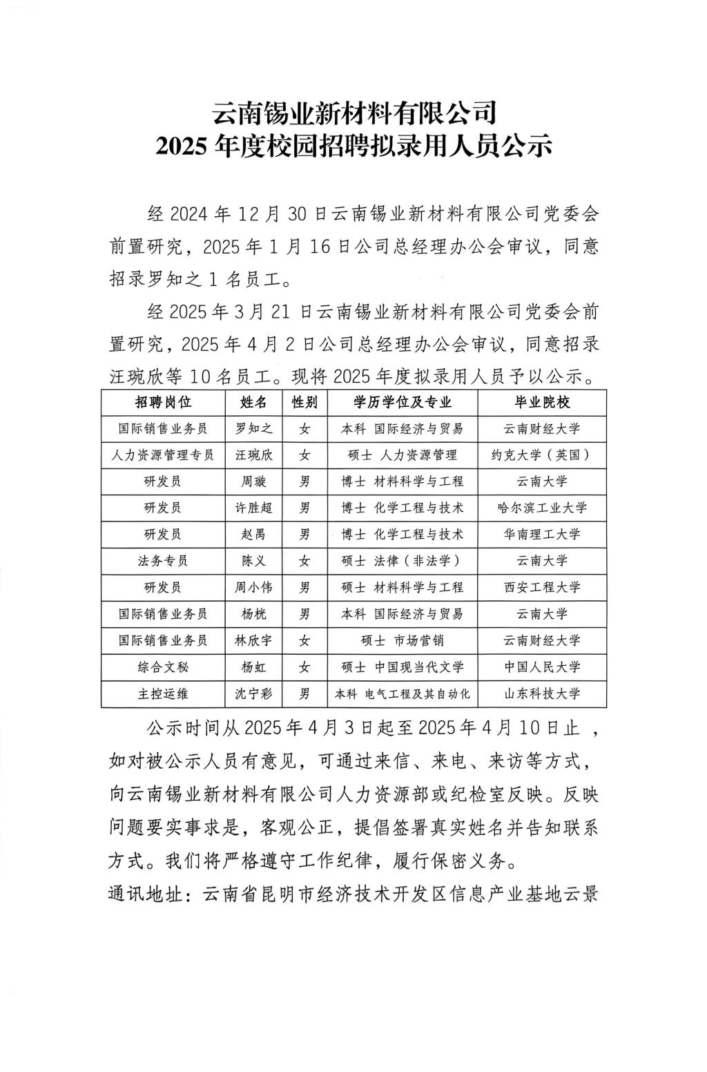
云南锡业新材料有限公司2025年度校园招聘拟录用人员公示
来源:
作者:
编辑:王智
发布时间:2025-04-03
阅读数:
分享到:
上一条:云锡(红河)投资发展有限公司2025年度社会招聘拟录用人员公示
下一条:云南锡业新材料有限公司2025年度社会招聘拟录用人员公示
附件【
云南锡业新材料有限公司2025年度校园招聘拟录用人员公示.pdf
】已下载
次